2026世界杯官方合作网站
欢迎访问2026世界杯官方合作网站!
返回首页
学院概况
厚 德 重 技
    博 学 多 能
学院简介
学院荣誉
学院领导
学院景观
学院视频
组织机构
厚 德 重 技
    博 学 多 能
党政管理机构
教育教学机构
教学辅助机构
群团组织
教育教学
厚 德 重 技
    博 学 多 能
师资队伍
专业建设
产教融合
思政育人
招生就业
厚 德 重 技
    博 学 多 能
招生信息
就业服务
优秀校友
合作交流
服务指南
厚 德 重 技
    博 学 多 能
智慧校园
学院校历
人才招聘
书记信箱
信息公开
厚 德 重 技
    博 学 多 能
公开指南
公开清单
公开制度
公开年报
社会评议
依申请公开
学院概况
学院简介
学院荣誉
学院领导
学院景观
学院视频
组织机构
党政管理机构
教育教学机构
教学辅助机构
群团组织
教育教学
师资队伍
专业建设
产教融合
思政育人
招生就业
招生信息
就业服务
优秀校友
合作交流
服务指南
智慧校园
学院校历
人才招聘
书记信箱
信息公开
公开指南
公开清单
公开制度
公开年报
社会评议
依申请公开
欢迎访问2026世界杯官方合作网站!
返回首页
通知公告
首页
-
新闻资讯
-
通知公告
- 正文
2582
分享
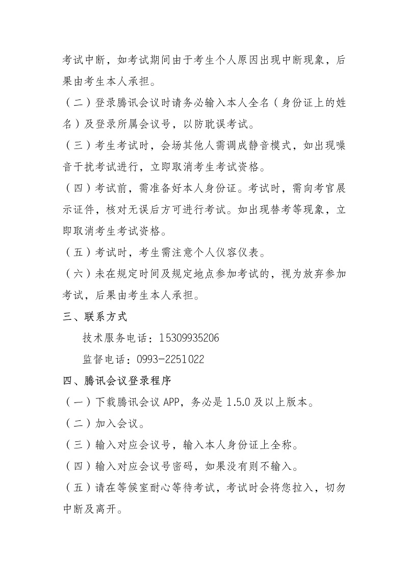
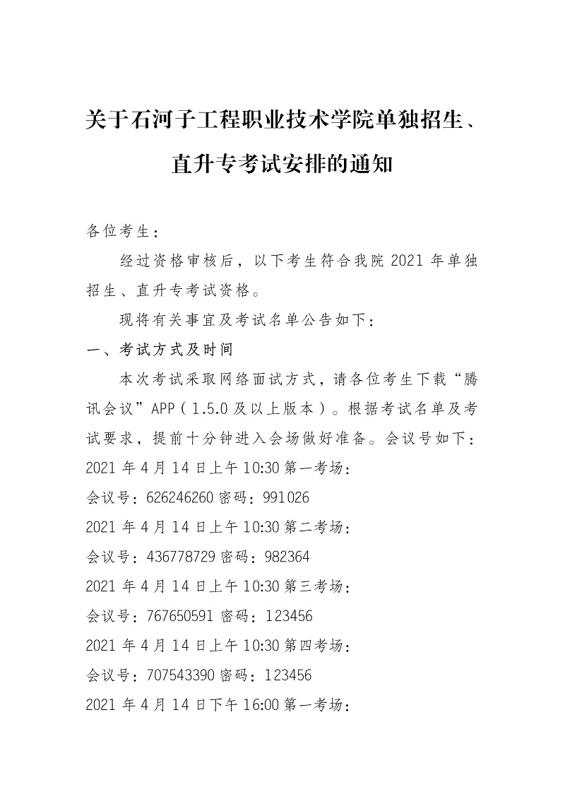
2021年单招、直升专面试通知
作者:超级管理员
来源:[db:来源]
时间:2021-04-13
操作>>